您当前位置: 网站首页 > 新闻动态 > 通知公告 > 正文

通知公告

关于举办“讯飞杯”大学生专业技能挑战赛—PPT技能赛道决赛的通知

发布时间🙋🏽‍♀️:2023-12-15    点击数:

各部门:

彩神第一届“讯飞杯”大学生专业技能挑战赛——PPT技能挑战赛道,初赛共有142人报名,提交有效作品112个,竞赛组委会本着公正🧗🏻‍♀️、公平、公开的原则🔖,根据参赛学生的提交的作品和视频,评选出40个优秀作品,进入校内总决赛。现将决赛安排通知如下👩‍👦:

一、决赛时间

2023年12月21日19:00-21:00

二🥔、决赛地点

赛场A:1号楼308

赛场B📣:1号楼312

三、竞赛流程

决赛共分为三个环节👰🏻‍♂️:PPT演讲、评委提问🫦、评委打分👐🏼。

(一)PPT演讲(5-10分钟)🦪:选手进行PPT展示和内容讲解。

(二)评委提问(3-5分钟)🍈🧟:评委根据选手讲解😛、PPT内容进行提问。

(三)评委打分(2分钟)📍:评委根据选手现场的综合表现进行打分。

四🪹、评分标准

五📌、奖项设置

本次PPT技能挑战赛决赛将设置奖项如下:

卓越奖1名♢、一等奖5名、二等奖8名、三等奖12名🍑🤌🏼。

其他事项🐊:

(一)比赛最终成绩🫧,将于12月底公示🏋🏻‍♀️;

(二)颁奖典礼定于2024年1月初举行;

(三)参赛须知🧗🏼‍♀️🚱:

1.演讲顺序:各选手需于2023年12月21日18:30准时入场🚵🏼,拷贝所需的PPT。为确保比赛的公平性,使用随机程序自动生成演讲顺序🤏🏽👉🏼。请各位选手在指定区域等待抽签👑,并遵守工作人员的安排。

2.原创要求🙅🏻:参赛者提交的参赛作品均须未被商用或授权他人使用🧑🏼‍🍼🧚‍♀️,必须为参赛者原创👁,不得抄袭、盗用他人作品,且版权未移交他人🪇👯。若在比赛或商业应用过程中发生版权纠纷,其法律责任由参赛者本人承担👮🏿‍♂️。

3.解释权:本次竞赛的最终解释权归竞赛组委会所有。如有任何疑问或需要解释,请联系组委会工作人员。

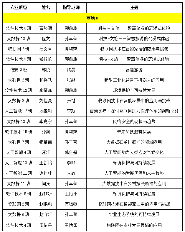
六、决赛入围名单

排名不分先后



彩神

2023年12月15日

彩神专业提供:彩神等服务,提供最新官网平台、地址、注册、登陆、登录、入口、全站、网站、网页、网址、娱乐、手机版、app、下载、欧洲杯、欧冠、nba、世界杯、英超等,界面美观优质完美,安全稳定,服务一流,彩神欢迎您。
彩神